The global wholesale market from China has experienced exponential growth over the past decade, driven by competitive pricing, scalable production capabilities, and an expansive manufacturing ecosystem. According to a 2023 report by Mordor Intelligence, the global e-commerce market in China is projected to grow at a CAGR of over 9.5% from 2023 to 2028, with B2B wholesale trade remaining a dominant segment. This trend is further supported by Grand View Research, which estimates that the Asia Pacific region accounted for more than 45% of the global B2B e-commerce market share in 2022, largely fueled by China’s robust export infrastructure and digital trade platforms. As businesses increasingly shift procurement online, a growing number of international buyers are leveraging specialized wholesale websites to source products directly from Chinese manufacturers—bypassing intermediaries and reducing lead times. In this evolving landscape, selecting the right platform is critical for ensuring product quality, supply chain reliability, and cost efficiency. Based on market data, user volume, supplier authenticity, and transaction volume, the following are the top five wholesale websites connecting global buyers with verified Chinese manufacturers.
Top 5 Wholesale From China Website Manufacturers 2026
(Ranked by Factory Capability & Trust Score)
#1 China Hand Tools Manufacturers, Suppliers & Exporters, Wholesale …
Domain Est. 2007
Website: sinotools.com
Key Highlights: China leading manufacturer & exporter of hand tools, garden tools & agriculture tools, main products include industrial hand tools, garden hand tools, ……
#2 HKTDC Sourcing
Domain Est. 2000
Website: sourcing.hktdc.com
Key Highlights: Source quality products online from reliable China and Hong Kong wholesale suppliers & Chinese manufacturers on HKTDC Online Marketplace, a leading HKTDC ……
#3 Yiwugo.com
Domain Est. 2011
Website: en.yiwugo.com
Key Highlights: Official website of China Yiwu markets, the world\’s largest wholesale market of commodity;Provide one-stop trade service and assurance, every transaction ……
#4 Top 30 China Wholesale Websites List // Product Sourcing Beyond …
Domain Est. 2014
Website: cosmosourcing.com
Key Highlights: 12. Yiwugo.com. Yiwugo is the official online B2B platform for Yiwu China Commodity Market—often described as the world’s largest wholesale ……
#5 Top 30 China Wholesale Websites
Domain Est. 2023
Website: sellersunionchina.com
Key Highlights: Discover the 30 best China wholesale websites beyond Alibaba. Compare platforms, pricing, MOQs, and find the perfect supplier for your ……
Expert Sourcing Insights for Wholesale From China Website

2026 Market Trends for Wholesale From China Websites
As we approach 2026, the global wholesale market—particularly platforms specializing in sourcing products directly from China—is undergoing significant transformation. Driven by technological advancements, shifting consumer behaviors, and evolving trade policies, wholesale websites that connect international buyers with Chinese manufacturers are adapting rapidly. This analysis explores key trends that will define the industry in 2026.
Rise of AI-Powered Sourcing and Personalization
Artificial intelligence is revolutionizing how buyers discover and procure products on wholesale platforms from China. By 2026, leading websites will leverage AI algorithms to offer hyper-personalized product recommendations, dynamic pricing models, and intelligent supplier matching. These systems analyze buyer behavior, market demand, and historical transaction data to streamline the sourcing process. Chatbots and virtual assistants will provide real-time support in multiple languages, enhancing user experience for global SMEs and retailers.
Expansion of Niche and Sustainable Product Categories
While general consumer electronics and apparel will remain dominant, there will be a notable shift toward niche and sustainable product segments. In 2026, wholesale platforms are expected to emphasize eco-friendly, ethically sourced, and customizable goods—such as biodegradable packaging, solar-powered gadgets, and organic textiles. Chinese manufacturers are increasingly complying with international ESG (Environmental, Social, and Governance) standards, enabling wholesale websites to attract environmentally conscious buyers from Europe, North America, and Oceania.
Integration of Blockchain for Transparency and Trust
Trust remains a critical challenge in cross-border wholesale trade. To combat counterfeit goods and ensure supply chain integrity, many leading Chinese wholesale websites will adopt blockchain technology by 2026. This enables end-to-end traceability of products—from raw materials to final shipment—giving buyers verifiable proof of origin, production standards, and compliance certifications. Platforms incorporating blockchain are likely to gain a competitive edge by building stronger trust with international clients.
Growth of Cross-Border E-Commerce Alliances
Wholesale websites are increasingly forming strategic alliances with e-commerce enablers such as Shopify, WooCommerce, and Amazon. By 2026, seamless integration with global e-commerce platforms will allow buyers to import product listings, manage inventory, and fulfill orders directly through APIs. This trend lowers entry barriers for small businesses and dropshippers, expanding the customer base for Chinese wholesale suppliers. Additionally, logistics partners like Cainiao and SF Express are offering bundled solutions, reducing delivery times and customs complexity.
Regulatory and Geopolitical Adjustments
Trade policies and geopolitical dynamics will continue to influence the wholesale landscape. By 2026, platforms are expected to offer region-specific compliance tools to help buyers navigate varying import regulations, tariffs, and certification requirements (e.g., CE, FCC, RoHS). Some Chinese suppliers may diversify production to Southeast Asian countries to mitigate risks, but China will remain a central hub due to its manufacturing scale and supply chain maturity. Wholesale websites will need to provide transparent guidance on sourcing strategies amid evolving U.S.-China and EU-China trade relations.
Enhanced Supplier Verification and Quality Assurance
As competition intensifies, credibility becomes a key differentiator. Leading wholesale platforms will invest heavily in advanced supplier verification systems, including on-site factory audits, third-party quality inspections, and performance-based ratings. By 2026, buyers will expect detailed supplier profiles with video tours, production capacity data, and customer feedback—similar to B2B trust models seen on platforms like Alibaba’s “Gold Supplier” program, but with greater transparency and rigor.
Conclusion
The 2026 outlook for wholesale websites sourcing from China is marked by innovation, increased specialization, and a stronger focus on trust and sustainability. Platforms that embrace AI, blockchain, and strategic partnerships while adapting to regulatory changes will lead the market. For global buyers, this evolution means easier access to high-quality, reliable, and responsibly sourced products—reshaping the future of international wholesale trade.

Common Pitfalls Sourcing Wholesale from China Websites (Quality, IP)
Sourcing wholesale products directly from Chinese websites like Alibaba, Made-in-China, or 1688 can offer significant cost savings and access to a vast range of goods. However, businesses often encounter serious challenges, particularly concerning product quality and intellectual property (IP) risks. Overlooking these pitfalls can lead to financial losses, reputational damage, and legal complications.
Quality Control Issues
One of the most prevalent challenges when sourcing from China is ensuring consistent product quality. Many suppliers advertise high standards, but actual production may fall short due to lax manufacturing practices or miscommunication.
- Inconsistent Product Standards: Factories may produce goods that don’t meet your specifications due to poor oversight, use of substandard materials, or deviations from agreed-upon designs.
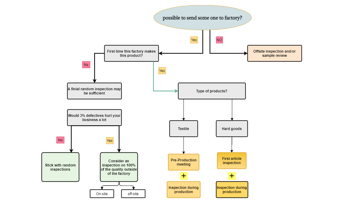
- Lack of On-the-Ground Inspection: Without third-party quality inspections or in-person factory audits, defects may go unnoticed until the shipment arrives.
- Sample vs. Bulk Discrepancy: The sample provided might be of excellent quality, but the bulk order could be made with cheaper materials or by a different production line.
Intellectual Property Infringement Risks
Sourcing from China can expose your business to serious IP risks, both in terms of infringing on others’ rights and having your own designs copied.
- Unintentional Sale of Counterfeit Goods: Some suppliers may offer branded products or designs that mimic popular global brands, putting you at risk of trademark or copyright violations.
- Design Theft and Reverse Engineering: Once you share your product designs or specifications with a supplier, there’s a risk they may replicate and sell your product to others without your permission.
- Weak IP Enforcement in China: While China has strengthened its IP laws, enforcement can still be inconsistent, making it difficult to pursue legal action if your designs are stolen.
Mitigation Strategies
To reduce these risks, consider:
– Conducting thorough due diligence on suppliers, including background checks and verified business licenses.
– Using third-party inspection services before shipment.
– Signing clear contracts with IP clauses and non-disclosure agreements (NDAs).
– Registering your trademarks and designs in key markets, including China, to enhance legal protection.
Ignoring these pitfalls can result in costly recalls, legal disputes, or damage to your brand reputation. Proactive risk management is essential when sourcing wholesale from Chinese websites.

Logistics & Compliance Guide for Wholesale from China
When sourcing wholesale products from China, understanding logistics and compliance is essential to ensure smooth operations, avoid delays, and remain legally compliant. This guide outlines key considerations for importers to navigate international shipping, customs regulations, and product standards effectively.
Understanding Shipping Methods
Choosing the right shipping method depends on your order size, urgency, and budget. The three main options are:
- Air Freight: Fast but expensive. Best for small, high-value shipments needing quick delivery (5–10 days).
- Sea Freight: Cost-effective for large volumes. Standard lead time is 25–40 days. Ideal for full container loads (FCL) or less than container loads (LCL).
- Express Courier (e.g., DHL, FedEx): Fast and door-to-door, suitable for samples or small orders. Higher cost per kg.
Evaluate each method based on your timeline and product type to balance speed and cost.
Calculating Total Landed Cost
The landed cost includes all expenses to bring goods to your destination. Key components:
- Product cost
- Shipping and freight charges
- Insurance
- Customs duties and taxes
- Import fees and handling charges
- Compliance testing or certifications (if required)
Always request a detailed quote from your supplier and freight forwarder to avoid unexpected costs.
Navigating Customs Clearance
Customs clearance ensures your shipment complies with importing country regulations. Key steps include:
- Providing accurate commercial invoice, packing list, and bill of lading/airway bill.
- Classifying products using the correct HS (Harmonized System) code.
- Paying applicable import duties, VAT, or GST.
- Submitting required documentation to customs authorities.
Partner with a licensed customs broker to streamline the process and avoid penalties.
Ensuring Product Compliance
Imported goods must meet safety, labeling, and regulatory standards in your target market. Common requirements:
- USA: FCC, CPSC, FDA (for food, cosmetics, electronics)
- EU: CE marking, REACH, RoHS
- UK: UKCA marking post-Brexit
- Australia: SAA, AS/NZS standards
Verify compliance requirements early and request test reports or certifications from suppliers before shipping.
Working with Reliable Suppliers
Due diligence is crucial. Take these steps:
- Verify supplier credentials via platforms like Alibaba, Global Sources, or third-party audits.
- Request samples to assess quality and compliance.
- Use secure payment methods (e.g., PayPal, Letter of Credit).
- Sign clear contracts covering product specs, delivery terms (Incoterms), and liability.
A trustworthy supplier reduces compliance risks and logistical issues.
Using Incoterms Correctly
Incoterms define responsibilities between buyer and seller. Common options:
- EXW (Ex Works): You manage all logistics from the supplier’s warehouse.
- FOB (Free on Board): Supplier covers costs to load goods onto the vessel; you handle shipping and import.
- DDP (Delivered Duty Paid): Supplier manages everything to your door (ideal for beginners but more expensive).
Choose the Incoterm that aligns with your logistics capabilities and risk tolerance.
Managing Import Licenses and Restrictions
Some products require special permits or are restricted/banned. Examples include:
- Electronics with lithium batteries
- Food, supplements, and medical devices
- Textiles and apparel (quota restrictions)
- Products with endangered materials (e.g., certain woods, ivory)
Check your country’s import regulations before placing orders to avoid seizure or fines.
Partnering with a Freight Forwarder
A freight forwarder handles logistics on your behalf, including:
- Booking cargo space
- Preparing shipping documents
- Coordinating customs clearance
- Providing tracking and insurance
Choose a forwarder experienced in China-to-your-country routes for reliable service.
Final Tips for Success
- Always label shipments correctly and declare goods truthfully.
- Keep digital and physical copies of all documents.
- Monitor shipping timelines and plan for delays (e.g., port congestion, holidays).
- Stay updated on trade policies, tariffs, and regulatory changes.
By mastering logistics and compliance, you can build a reliable, cost-effective wholesale supply chain from China while minimizing risk and maximizing profitability.
In conclusion, sourcing wholesale products from China through online platforms offers immense opportunities for businesses looking to reduce costs, access a diverse product range, and scale operations efficiently. Websites like Alibaba, Made-in-China, and Global Sources provide convenient access to countless verified suppliers, enabling streamlined procurement processes with competitive pricing. However, successful sourcing requires due diligence—assessing supplier credibility, understanding shipping and import regulations, managing quality control, and accounting for communication and cultural differences. By taking a strategic approach and leveraging tools such as sample testing, supplier audits, and secure payment methods, businesses can mitigate risks and build reliable supply chains. When done wisely, sourcing wholesale from China can be a powerful driver of profitability and growth in today’s global marketplace.




